Gli estensori di campo per telefonia cellulare Microset® sono degli apparati molto affidabili, di prestazioni professionali e di sicuro funzionamento.
Si utilizzano tipicamente per trasportare il... segnale cellulare dall’esterno di edifici o gallerie, dove è presente ed operativo, all’interno dove è scarso o assente a causa degli ostacoli fisici, oppure tra esterno-esterno in zone d’ombra per limitate coperture.
Esempi di applicazioni: abitazioni, negozi (POS), ristoranti, alberghi, uffici, capannoni industriali, parcheggi sotterranei, sistemi di sicurezza, ospedali, gallerie autostradali e di scavo, ecc.
KIT PLUG & PLAY:
Ogni modello è fornito completo di tutte le parti necessarie all’installazione:
• Unità amplificatrice
• Alimentatore da rete 110-230Vac
• Antenna esterna
• Antenna interna
• 2 cavi coassiali 10mt cablati e testati
Personalizzazione:
Partendo dai kit “standard” è possibile ottenere configurazioni personalizzate secondo la specifica applicazione:
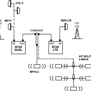
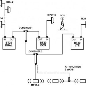
• Più antenne interne per copertura di vaste aree e più piani
→ Kit Splitter di espansione a 2-3-4 vie
• Cavi coassiali a bassa perdita in spezzoni pretagliati e cablati, → Cavi PRS/PRL 10-60mt
• Antenne interne/esterne di diverse tipologie → Antenne
DIMENSIONAMENTO E PROGETTO IMPIANTI:
per la copertura delle grandi strutture che richiedono più antenne interne, è possibile richiedere un preventivo personalizzato, in questo caso i materiali vengono corredati di progetto esecutivo, facilitando l’installazione con sicura e certa funzionalità
Funzionamento con tutti gli operatori:
Gli apparati operano in banda larga e ripetono tutte le comunicazioni di tutti gli operatori presenti sul tetto dell’edificio, secondo la banda di frequenza supportata.
La sola limitazione è data dalla disponibilità di canali sulle celle degli operatori. I canali indicati nei vari modelli sono solo indicativi e raccomandati dalle normative internazionali.
NESSUNA TARATURA
Tutti gli amplificatori sono dotati di controllo automatico di guadagno (ALC) e segnalazione interferenze, con funzionamento completamente automatico senza necessità di alcuna taratura.
Certificazione – Riduzione dei campi elettromagnetici
Gli apparati Microset® sono certificati CE e conformi alle Direttive Europee (RTTE e RED) e alle prescrizioni di legge di riferimento. Sono apparati di bassa potenza (low power device) assolutamente sicuri e approvati da enti certificati (Notify Body) per l’uso in ambienti residenziali.
L’installazione degli estensori Microset® riduce drasticamente la potenza di uscita e i campi elettromagnetici emessi dal telefono mobile, a protezione della salute dell’utente